Toggle navigation
桃園市
公寓大廈
管理維護商業同業公會
首頁
認識公會
課程資訊
會員名錄
人力登錄
下載專區
活動寫真
聯絡我們
課程內容
總幹事暨 技術類 人員
課程內容
全國建築管理入口網
可自行查找認可證效期
115-05-12 學 員 專 用 群 組
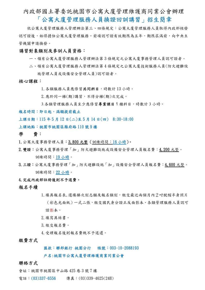
課程資訊
課程類別
管理人員回訓班
上課日期
2026/05/12 ~05/14
上課時間
08:00-18:00
費用
$ 3,800
備註
各類資格回訓時數可見簡章
下載報名表
返回課程列表